相关阅读

相关阅读

副标题

德勤中国能源、资源及工业行业观点——电能崛起:“白色取代黑色”

发表时间:2023-03-02 21:01来源:德勤Deloitte


随着能源文明的进化,人类在不断寻求新的能源和技术以更加高效和环保的方式利用能源,同时推动全球能源产业的革新和技术的进步。


在能源文明的进化中,电能的崛起是一个重要的里程碑。电能作为高效、便捷、清洁的二次能源,不仅可以替代传统的燃烧式获取能源方式,还可以应用于新兴领域,如电动汽车、智能电网和数字经济等,对未来的能源生产和使用模式产生了深远的影响。


作为全球能源转型先锋,中国在过去五年中创造了全球最快的清洁能源发电装机增速,并计划到2025年电能占终端用能比重达到30%左右,据能源基金会预测,到2060年这一比例将提升至65%1


三大挑战



纵使前景广阔,在电能成为能源领域主导角色之前,仍需在三个方向上突破阻碍,分别来自于:


一、传统技术路线逼近能源效率阈值。近年来可再生能源装机规模的高速增长得益于技术变革带来的效率提升与成本下降,然而当前主流新能源技术正逐步逼近效率天花板,未来清洁电力的渗透步伐很大程度取决于更高效的新一代技术何时实现大规模量产。


二、供需矛盾叠加国际贸易政策扰动加剧资源供应链风险。新能源技术高度依赖于锂、钴、镍、硅、稀土等关键矿产,据IEA测算,到2040年,全球新能源技术的推广应用将带动锂的需求相较2020年增长超过40倍,钴和镍的需求增长20-25倍,稀土的需求量比2020年高出3-7倍2。另外,资源加速开发造成的碳排放量也是新能源发展过程中无法回避的问题。


三、供需错配造成能量浪费和供应不足同时存在。未来能源供应将呈现可再生能源为主导、集中式与分布式并举、源荷双向互动的特征,不仅要求电力基础设施具有与之适配的灵活性,亦需建立支持个人、工商业用户、社区等主体参与能源互动的商业模式。


以技术创新应对挑战



材料体系迭代

长期以来,材料迭代是新能源技术实现降本增效的关键路径。锂电池凭借比铅酸电池高出2-5倍的能量密度获得动力电池及储能领域主导地位,面向两个领域差异化的性能需求,硅基负极、钠离子电池、液流电池等新的材料组合正围绕着电池“不可能”三角各自寻求突破;碳纤维增强树脂和成熟可应用的叶片折叠技术支持风机轻量化、大型化,向深远海进发;伴随钍基核燃料等新型燃料体系的发展,未来小型模块化核反应堆技术甚至有望替代化石燃料,为边远地区热电联供、海水淡化/制氢、海洋资源开发等场景提供经济高效的供能方案。


光伏领域亦不例外。为追求更高的转换效率从而压缩发电成本,晶硅电池历经了从多晶到单晶PERC技术的转变,当前PERC电池量产效率已达到24.5%,逼近效率极限,而TOPcon、HJT和IBC等N型电池技术支持进一步挖掘晶硅材料潜能,将转换效率提升至25%~30%,已吸引大量厂商布局,预计将在近两年内从实验室走向量产产线。


如今以钙钛矿材料为代表的新一代薄膜太阳能电池由于效率潜力高、原材料储量丰富、生产流程短等诸多优势有望为光伏产业带来新的变革。在实验室条件下,单结钙钛矿电池及钙钛矿/硅叠层电池最高转换效率已分别达到25.6%和32.5%,且在政策和资本市场的支持下,研发仍在持续取得突破。同时,作为新型薄膜技术,钙钛矿电池不仅适用于BIPV、车载光伏等场景,甚至可制备于柔性衬底表面从而为可穿戴电子设备提供支持,学术界已涌现大量研究成果。技术优势与应用前景双重加持下,钙钛矿电池已成为光伏领域焦点赛道,继2021年初创企业纤纳光电和极电光能分别拿下3.6亿和2.2亿元融资之后,2022年又有协鑫光电、无限光能等多家企业获得融资。


图:光伏电池热点技术路线量产效率预测3

来源:CPIA,德勤研究


资源循环利用

历经十余年的高速发展,新能源设备即将迎来退役潮,据推算到2025年国内动力电池年退役规模将超过170Gwh4,而风电和光伏设备的累计退役规模将在2040年分别达到280GW和252GW5。将规模如此庞大的废弃设备以焚烧、填埋等方式进行处置,不仅耗资巨大,还存在着由重金属、复合树脂等原材料带来的污染风险。回收利用能有效减轻固废处置的压力,并且将成为碳减排的关键路径,据测算,一台1.5MW的风机若被100%回收可以减少约600吨二氧化碳排放4


构建循环经济链条的价值不仅在于此,更是关键原材料供需矛盾下的破局关键。通过再生工艺提取退役电池模组中的锂、镍、钴、锰等金属元素,可有效弥补原材料供应的短缺。构成风机和光伏组件的钢、铝、铜、复合树脂材料等同样具有回收价值,以到2040年风电及光伏累计退役量全部被100%回收测算,可获取的原材料价值均超过千亿4


面对全行业共同面对的难题和挑战,譬如风机叶轮(叶片和轮毂)中复合材料难以回收利用的问题,以及复合材料的回收成本收益的挑战,需要建立行业联盟,在联盟分享平台上更加开放地相互学习借鉴在零废弃物的价值链的设计、生产、服务和寿命终止的不同阶段采用的技术创新和运营创新,行业才能如期实现零废弃物的循环经济。


相关的资源循环技术正在成为热点,动力电池回收技术路线已较为明晰。对于达到利用终点的电池,可通过火法、湿法回收等回收拆解工艺提炼出有价值的金属。目前行业内对镍、钴、锰的回收率最高可达99.3%,锂的最高回收率已超过90%。在工艺上进一步提升锂回收率以强化盈利能力以及降低再生过程中的能耗与污染排放是下一步技术攻关的方向。而在此之前,将退役电池梯次利用于储能可充分利用电池剩余容量,具有更高的经济效益,但受限于电池性能监测与评估体系尚不完善,安全性、稳定性难以保障等因素,目前应用范围有限。中国铁塔将退役动力电池梯次利用替代铅酸电池作为基站备电,截至2021年底已累计使用梯次电池51万组,在商业化上走出关键一步。


在绿色低碳的浪潮中,能源行业对资源循环的理解也不再限于原材料本身,直接空气碳捕集、二氧化碳电解、人工光合作用等前沿技术正探索着将二氧化碳收集并转化为能源产品的途径。


源网荷储协同

在以可再生能源为主导的能源图景中,电力系统将从“源随荷动”转向“源网荷储多向互动”,随着分布式新能源、储能设施、多元化用能设备的加入,以及电力市场机制建设的推进,各环节之间的协同调度日趋错综复杂,“云大物移智链边”等新一代数字技术将为源网荷储深度融合打通数据壁垒,以海量数据驱动电力供应的智能调控和结构转型。


物联技术将赋予电力系统泛在感知能力,而边缘计算的发展有望将部分数据处理任务下沉至终端设备,从而实现局部自治;5G网络高速率、低时延、广联接、高可靠的特征,为电力物联网的海量实时数据的传递提供了条件;在云边协同的模式下,运用大数据和人工智能,开展负荷实时分析预测,实现削峰填谷、混合储能利用、多能互补协同等场景,从而提高电力系统灵活性和可靠性;区块链技术则凭借其可追溯、实时共享、不可篡改的特性为数据安全保驾护航。


未来数字化技术的应用价值并不限于赋能传统电力业务,随着数字化技术向能源消费侧逐步渗透,可通过对海量数据中用能特性与潜力的挖掘,实现能源用量预测分析、用能策略优化、能源市场交易等创新服务。



新兴商业模式链接

新技术与新需求



毫无疑问,能源领域的技术创新令人期待。但我们还须认识到越硬核的技术创新越需要适用的商业模式支持,从而让新技术在适当的应用场景中落地、迭代,乃至颠覆原有生态系统并创造巨大价值。目前,电化学储能、资源循环和数字能源领域的新兴商业模式正在兴起,这些商业模式链接新技术和新市场需求,推动我们迈向未来能源。


共享储能模式前景可期

随着电化学技术和材料技术迭代,可再生能源有望突破现有能效瓶颈,迎来新一轮高速增长。在这一预期下,储能作为新型电力系统支撑之一重要性愈加凸显。随着储能系统成本下降和独立储能市场地位明确,储能电站经济性提升,为共享储能商业模式推广应用提供有利条件。


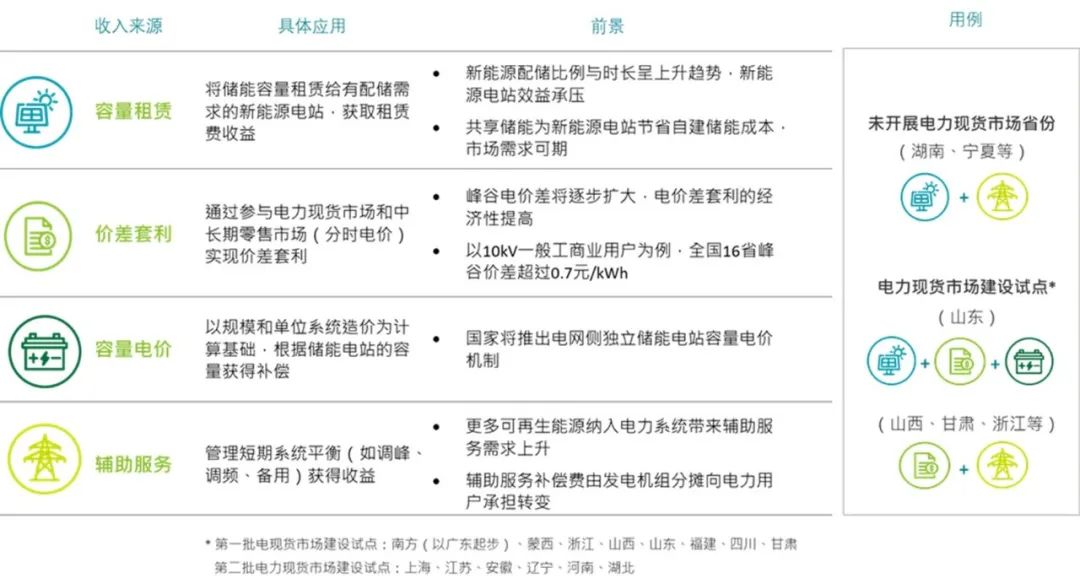
以共享模式运行的独立储能成为国内储能电站的主要发展方向。共享储能是指由第三方或用户投资、运维,并由用户共享储能电站容量或功率的商业模式。共享模式下,独立储能电站的收入来源更加多元,包括容量租赁、峰谷电价差套利、容量电价补偿,以及辅助服务收益。据不完全统计,2022年新增共享储能项目127个,分布18个省份,建设规模17.15GW、容量38GWh。


未来,共享储能模式扩大应用规模还取决于以下几方面:

  • 成本效益:储能电站建设和运营成本在可控范围,并在电力市场机制下获得合理回报;

  • 技术可行性:能否实现高效充放、长寿命、低维护成本,与电力系统运行和管理相适应;

  • 政策执行:新能源配储、电力辅助服务机制完善等相关政策推进情况。

图:独立储能电站盈利模式

来源: 德勤研究


重塑资源思维,释放碳生产力

循环经济模式改变传统的线性资源思维,通过促进资源再生和废弃物再利用提高资源产出率,使发展与资源开采解绑。如电池回收再造正成为电池厂、整车厂和第三方回收企业的共同战场。宁德时代的电池回收及再制造项目预计2027年投产,届时可满足400万辆新能源汽车配套电池正极材料。第三方回收企业格林美与国内外超500家整车和电池厂商签署回收合作协议,其电池材料再制造收入2021年占比71%。


碳循环作为一种全新的商业模式,不仅对应用气候变化意义重大,而且蕴含巨大商业机遇。长久以来,碳被当作导致气候变化的元凶,气候行动主要关注减少碳排。但是,减少碳排放量仅仅是工作的一部分。当我们不再把碳当作排入大气的废弃物,而是可以进行利用的原材料,我们会发现二氧化碳也可以制成产品并创造价值。


成立于旧金山湾区的碳转化公司Twelve,只使用水和可再生电力,将二氧化碳转化为传统上需要化石燃料才能制成的化学材料,副产品只有氧气。Twelve已经实现应用的包括:为美国宇航局提供工具、燃料和火星上的新鲜空气;与美国空军合作生产无化石燃料E-Jet;为Virgin Voyages提供船用燃料E-Marine并减少90%的碳排放等。中国的碳能科技利用电化学二氧化碳转化技术,在催化剂帮助下,将二氧化碳转化为合成燃气、合成油,并已获得红杉中国种子基金投资。碳循环模式可以释放碳生产力,同时帮助实现净零,但该商业模式扩大应用规模还需以下条件支持:

  • 碳思维转变:转变将碳视为废弃物的思维,探索二氧化碳可持续利用方案;

  • 成本效益:碳循环技术和设备的价格竞争力;

  • 碳循环业务链:包括上游稳定、大量且低成本的二氧化碳、中游可再生能源伙伴为碳转化设备提供动力、以及有意愿购买技术产品的下游客户。


数字化EaaS新兴模式百花齐放

数字化EaaS (能源即服务) 针对多样化的市场需求,提供广泛供需平衡服务。在供应侧包括现场和异地能源供应解决方案,如电力采购协议(PPA)、储能及管理;也涉及对客户能源采购、融资和运营的战略指导;以及优化客户能源组合。在需求侧包括传统的节能服务、分布式能源管理和需求响应。随着能源交易市场的发展,EaaS服务种类愈加丰富,包括可以进行 P2P 交易、批发合同的平台,以及实时绿证服务等。


多样化的市场需求和服务催生全球范围内虚拟电厂、V2G、智能化能源“订阅服务”、随用随附(Pay-as-you-go)、点对点能源交易平台、智能价格服务、绿证追踪服务等多种新兴商业模式。如2022年5月,部署于国电投深圳能源发展有限公司的虚拟电厂平台,完成参与电力现货市场试验,平均度电收益0.274元,成为我国首个虚拟电厂调度用户负荷参与电力现货市场盈利的案例。2022年4月,河北建设投资集团基于区块链技术的I-REC国际绿证跨国交易在总部位于香港的Very Clean Planet数字化碳资产OTC平台上完成10万张交割。德勤中国已经与河北建设投资集团建立了战略合作关系,参与解决数据真实性和准确性等核心问题。数字化EaaS模式扩大应用取决于:


  • 技术成熟度:数字化能源技术涉及到能源采集、传输、存储、分配和监测等多个方面,需要支持实时监控和远程控制等功能,以实现对能源的高效管理和利用;

  • 数据安全和隐私保护:EaaS需要处理大量的敏感数据,包括能源消耗、设备状态、用电负荷等,须建立健全的数据安全和隐私保护机制,以保障用户数据的安全性和私密性;

  • 资源整合:数字化EaaS模式需要整合能源设施、数字技术、各类服务提供商等资源,这需要能源服务提供商具备资源整合能力,以构建可持续的数字化能源服务系统。


我们应当深刻意识到,能源革命的影响并不限于行业自身,清洁电力技术及商业模式的创新将为工业生产和社会发展带来绿色动能,从而加速产业更新迭代,乃至创造新的业态。处于价值链条上的每一个环节都应当积极迎接挑战、拥抱变革,携手踏上通往可持续能源未来的道路。


本篇文章为德勤中国《白色取代黑色的电能时代》白皮书内容摘要,白皮书正式版本将于2023年4月发布。届时将有更多精彩论点,并为企业发展提出指引展望。更多内容,敬请关注“德勤微信公众号”。


注:

1能源基金会,中国碳中和综合报告2022:深度电气化助力碳中和,2022年11月

2IEA,The Role of critical minerals in clean energy transitions, 2021-05, https://www.iea.org/reports/the-role-of-critical-minerals-in-clean-energy-transitions

3CPIA 《中国光伏产业发展路线图(2022-2023年)》20230223

4信达证券 《电池回收系列专题—电池回收成本和盈利拆分模型》 20220816

5Greenpeace《可再生能源零废未来:风电、光伏回收产业发展研究》20220706 http://science.china.com.cn/2022-07/11/content_42031925.htm




首页          社群交流          关于我们
登录
登录
其他账号登录:
我的资料
留言
回到顶部