相关阅读

相关阅读

副标题

第五届“绽放杯”5G应用征集大赛智能采矿专题赛开赛

发表时间:2022-06-02 11:13来源:中国信息通信研究院

由工业和信息化部主办,中国信息通信研究院联合5G应用产业方阵、IMT-2020(5G)推进组、中国通信标准化协会以及金砖国家未来网络研究院中国分院共同承办的第五届“绽放杯”5G应用征集大赛已于2022年4月28日正式启动,本届大赛以“5G赋能数字化,扬帆助力新征程”为主题,聚焦行业数字化转型升级、个人应用创新发展、社会数字化公共服务能力提升等重点方向,加速 5G 应用从“样板间”向“商品房”转变,推动 5G 应用规模化发展。


一、专题赛介绍


为推进5G技术与智能采矿发展融合创新,第五届“绽放杯”5G应用征集大赛智能采矿专题赛以“5G赋矿山,智创新变革”为主题,旨在结合智能采矿发展实际需求,挖掘相关创新解决方案和应用实践,促进跨行业合作,推动技术与资本融合,培育并孵化面向5G的智能采矿创新技术和产品,增添5G新动能。


主办单位


中国信息通信研究院、中国煤炭工业协会、5G应用产业方阵、中国移动通信集团有限公司


承办单位


中移(上海)信息通信科技有限公司(中国移动上海产业研究院)、中国移动通信集团陕西有限公司、中国移动通信集团内蒙古有限公司


支持媒体


IntelMining智能矿业

(持续更新ing)



二、项目征集


项目征集时间


 即日起至2022年6月30日


项目征集范围


本次专题赛面向全社会征集基于5G的智能采矿相关创新解决方案和应用实践。主要涵盖内容有:利用5G等技术,实现矿山智能化的解决方案和应用实践,如矿山工业互联网平台、无人化采掘、矿用机械远程控制、井下高清AI视频监测、井下融合组网、无人矿卡作业、矿山大数据智能应用等。


参赛对象


(1)在中国境内注册的企业、事业、科研院所、学校等单位,行业组织,团队或个人;


(2)参赛项目的创意、产品、技术及相关专利归属参赛单位、团队或个人,拥有自主知识产权,且无知识产权纠纷;


(3)参赛单位、团队或个人无不良记录。


报名方式


分赛采取自愿报名、公开竞赛的方式,参赛单位、团体或个人按照项目申报要求,通过大赛官网(http://www.5gaia.org.cn/)注册报名、提交项目(填报页面中需选择“智能采矿专题赛”赛道)。分赛不收取任何参赛费用。



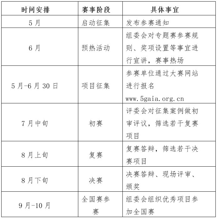
三、赛事安排


  专题赛赛程分为:项目征集、初赛遴选、复赛与决赛阶段。


图片


四、激励机制


奖项设置


 专题赛设置一、二、三等奖若干名,特色奖若干名。


配套支持


1)优秀作品会获得丰富的宣传推广、技术培训、资本资源对接、商业落地等服务;

(2)优秀项目推荐入围第五届“绽放杯”5G应用征集大赛全国赛,并有机会在中国移动创客大赛/合作伙伴大会进行展示;

(3)优秀项目涉及合作伙伴,纳入中国移动智慧矿山合作伙伴库;

(4)依托中国移动行业互联网+和创空间,为优秀项目提供后续孵化服务。



五、联系方式


  信通院联系人:赵崇岩

  电话:18610169693

  邮箱:zhaochongyan@caict.ac.cn

  移动联系人:顾晔炜

  电话:13482177721

  邮箱:guyewei@cmsr.chinamobile.com

IntelMining联系人:张晓宏
电话:18911270075
邮箱:kd.zxh@163.com


首页          社群交流          关于我们
登录
登录
其他账号登录:
我的资料
留言
回到顶部